The Mutual Recognition Agreement (MRA) marks a new chapter for Indonesia in the global carbon market. Indonesia has signed MRAs with several international carbon standards, including Gold Standard, Global Carbon Council, Plan Vivo, Verra, and the Joint Crediting Mechanism (JCM) under the framework of Article 6.2 in collaboration with the Government of Japan. In addition, Indonesia has also signed a Letter of Intent (LoI) with Puro.earth.
As the world’s third-largest tropical forest nation, this step opens broader monetization opportunities for FOLU (Forestry and Other Land Use) projects. It is estimated that by 2030, Indonesia could generate up to 1.283 million tonnes of carbon credits annually. The MRA also provides clearer governance guardrails within SRN-PPI (National Registry System for Climate Change Control). Its new framework is reaffirmed through Presidential Regulation No. 110/2025, which restructures the implementation of the Carbon Economic Value (NEK) and reopens international trading after several years of pause.
What is Mutual Recognition Agreement (MRA)?
In the context of the carbon market, the Mutual Recognition Agreement (MRA) is an agreement between the Government of Indonesia and international carbon standards that aims to align the mechanisms for recognizing and issuing carbon credits across systems. Through an MRA, carbon credits or carbon offset certificates (emissions reductions) issued abroad or under certain international standards can be formally recognized within Indonesia’s national system, and vice versa.
Why is the Mutual Recognition Agreement (MRA) Important for Indonesia’s Carbon Market?
The Mutual Recognition Agreement (MRA) plays a pivotal role in connecting and harmonizing Indonesia’s national carbon credit system with international standards and markets. Without an MRA, carbon credits issued in Indonesia are not automatically recognized by global carbon standards. This would reduce their credibility and attractiveness in the eyes of international buyers.
The signing of MRAs between Indonesia and international partners brings several key benefits:
- Integration of Carbon Certification Systems
MRA enables carbon credits registered in Indonesia’s national registry system to be recognized internationally and vice versa. This helps avoid market fragmentation and facilitates cross-border carbon trading between Indonesia and other countries. - Preventing Double Counting and Ensuring Environmental Integrity
With the Mutual Recognition Agreement (MRA), emission reductions generated from a single project will not be counted twice (double-counting) when traded globally, either by the issuing country or the purchasing country. This mechanism strengthens environmental integrity, ensuring transparency and credibility of Indonesia’s carbon market. For carbon credits under the Voluntary Carbon Market (VCM) scheme, double counting is prevented through an MRA with International carbon standards. Meanwhile, for the Internationally Transferred Mitigation Outcomes (ITMO) scheme, prevention is carried out through an MRA in the form of corresponding adjustments between Indonesia and partner countries. - Expanding Monetization Opportunities for Carbon Projects
Carbon projects in Indonesia can sell their credits to a broader international market with official legitimacy from international carbon standards. This will attract climate financing and green investment into the country, stimulating sustainable economic growth. - Supporting Implementation of Article 6 of the Paris Agreement
The Mutual Recognition Agreement (MRA) facilitates international cooperation, such as Corresponding Adjustment, which is a process whereby buyers can transfer and record emission reductions from carbon credits as part of the buyer country’s NDC. These transferable carbon credits are those that have been authorized by the government and are officially traded between countries in the form of ITMO (Internationally Transferred Mitigation Outcome). The Corresponding Adjustment mechanism ensures that there is no double-counting between the project country and the buyer country. - Strengthening Indonesia’s NDC Accounting and Reporting
Through the Mutual Recognition Agreement (MRA), the government can clearly track how much of the emission reductions are used for domestic purposes and how much is sold abroad. This ensures credible and verifiable NDC reporting, reinforcing Indonesia’s reputation as a responsible and transparent participant in global climate action.
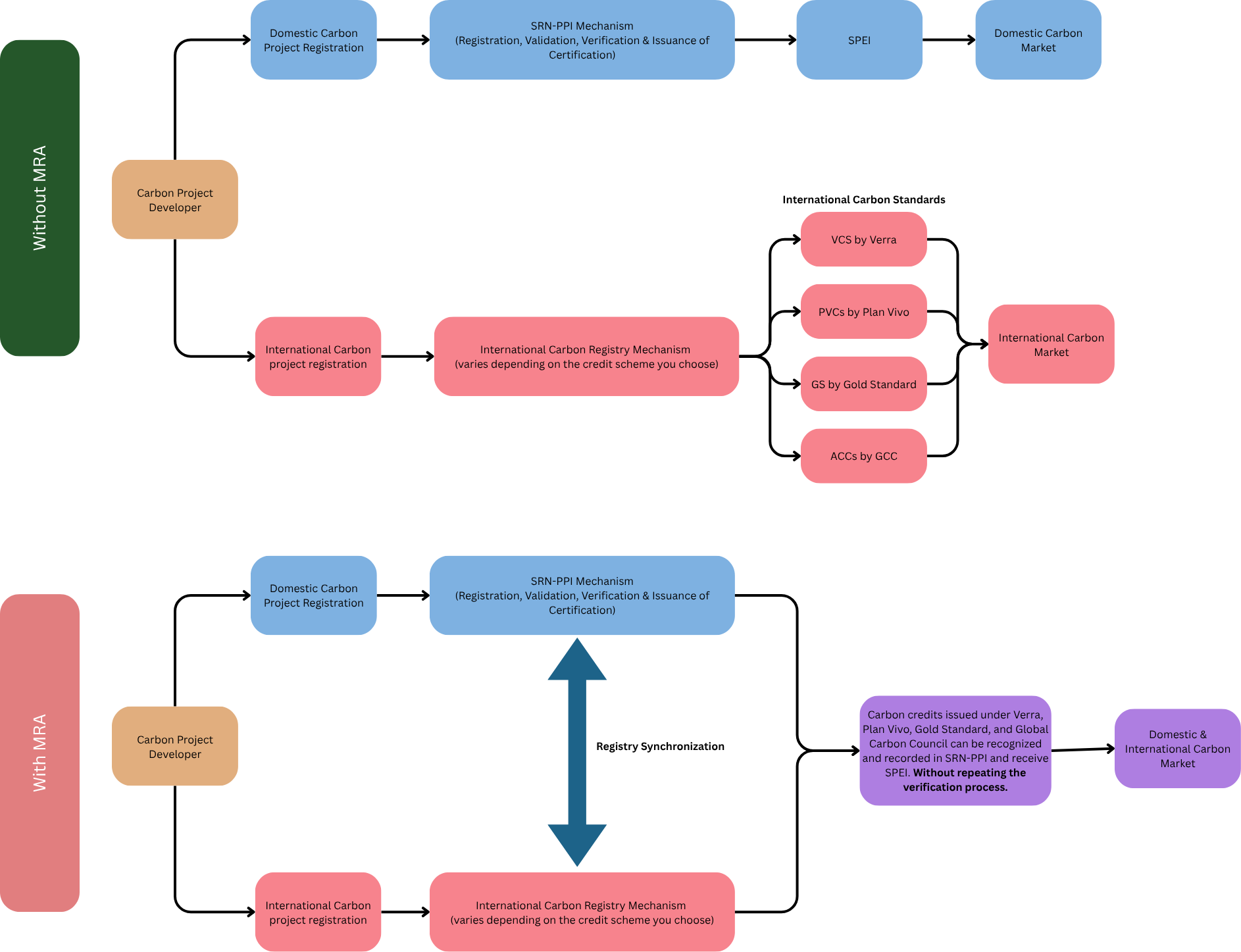
International Carbon Trading Mechanisms Before and After the Signing of the Mutual Recognition Agreement (MRA)

Before the establishment of the Mutual Recognition Agreement (MRA), carbon projects verified under international standards such as Verra, Gold Standard, GCC, or Plan Vivo were not automatically recognized in Indonesia’s National Registry System for Climate Change Control (SRN-PPI). This meant that project developers who wanted to sell carbon credits nationally or apply for an SPEI (Greenhouse Gas Emission Reduction Certificate) had to go through a re-registration and re-verification process in accordance with national regulations. This situation often led to the risk of double-counting, slowed down access to international markets, and made the due diligence process for foreign buyers more complex, as they had to check the status of carbon credits in various registries and under different standards.
Once the MRA is implemented, carbon projects that have been verified under international standards can be recorded in the SRN-PPI without repeating the entire process through a cross-recording or registry reconciliation mechanism. Carbon credits from these projects, whether nature-based or technology-based, can be submitted for SPEI certification.
How is the Mutual Recognition Agreement (MRA) progressing in Indonesia?
1. Joint Crediting Mechanism (JCM) with Japan – October 28, 2024
The Mutual Recognition Agreement (MRA) with Japan differs from other MRA schemes based on voluntary carbon markets. The Joint Crediting Mechanism (JCM) with Japan is a bilateral compliance carbon market mechanism regulated under Article 6.2 of the UNFCCC, whereby emission reductions from projects in Indonesia can be officially recognized by both countries as contributions to their respective NDCs. Under this scheme, corresponding adjustments are recorded to ensure that one unit of emission reduction is only counted once, maintaining environmental integrity and facilitating cross-border carbon trading.
2. Gold Standard – May 8, 2025
The Indonesian government signed a cooperation agreement with Gold Standard to mutually recognize carbon credits issued in each system. This means that carbon projects in Indonesia developed under the Gold Standard for the Global Goals (GS4GG) can be recognized by SPEI (Indonesian GHG Emission Reduction Certificate). This agreement was reinforced on October 3, 2025, through the launch of official guidelines and a pilot program that regulates document harmonization, registration process alignment, and cross-recording between SRN-PPI and Gold Standard. Through the MRA scheme, there are currently 29 projects registered under the Gold Standard, 19 of which have reached the certified design stage with the potential to generate around 4.6 million tons of carbon credits (CO₂e).
3. GCC – September 16, 2025
On September 16, 2025, Indonesia once again signed a Mutual Recognition Agreement (MRA) with the Global Carbon Council (GCC). With this signing, Indonesian project developers (Carbon Project Developers) can use the GCC, CDM, or Article 6.4 methodologies, with the approval of the Ministry of Environment. All projects registered under the GCC will also be recorded in the Indonesian National Registration System for Climate Change (SRN-PPI), including project registration data and carbon credit issuance.
4. Plan Vivo – September 16, 2025
Along with the Mutual Recognition Agreement with the Global Carbon Council (GCC), Indonesia also signed a Mutual Recognition Agreement (MRA) with Plan Vivo. This Mutual Recognition Agreement (MRA) is intended to open access for community-based and nature-based carbon projects to the international carbon market while complying with national regulatory standards.
5. Verra – October 3, 2025
Verra is one of the largest carbon registries in the world. With the signing of this Mutual Recognition Agreement (MRA), carbon projects (both nature-based and technology-based) under Verra can comply with national regulations and apply for SPEI (Greenhouse Gas Emission Reduction Certificates). This collaboration opens up several project proponents with a potential of 17.27 million tons of CO₂eq per year, with a target of issuing carbon units by mid-2026. This mechanism helps projects in Indonesia to access the international carbon market more quickly.

The signing of the Mutual Recognition Arrangement (MRA) marks a strategic step in strengthening the integrity and credibility of Indonesia’s carbon market. Through the MRA, the cross-recording process in SRN-PPI becomes easier and internationally recognized, opening broader access to project monetization opportunities and cross-border collaboration.
It is the right moment to join the carbon market, as early adopters will get more long-term benefits. Connect with us today.




